kdpay钱包官网

logo

证券代码:001336

《生活垃圾卫生填埋场填埋气体收集处理及利用工程技术标准》发布

2024-07-24 11:04

image.png

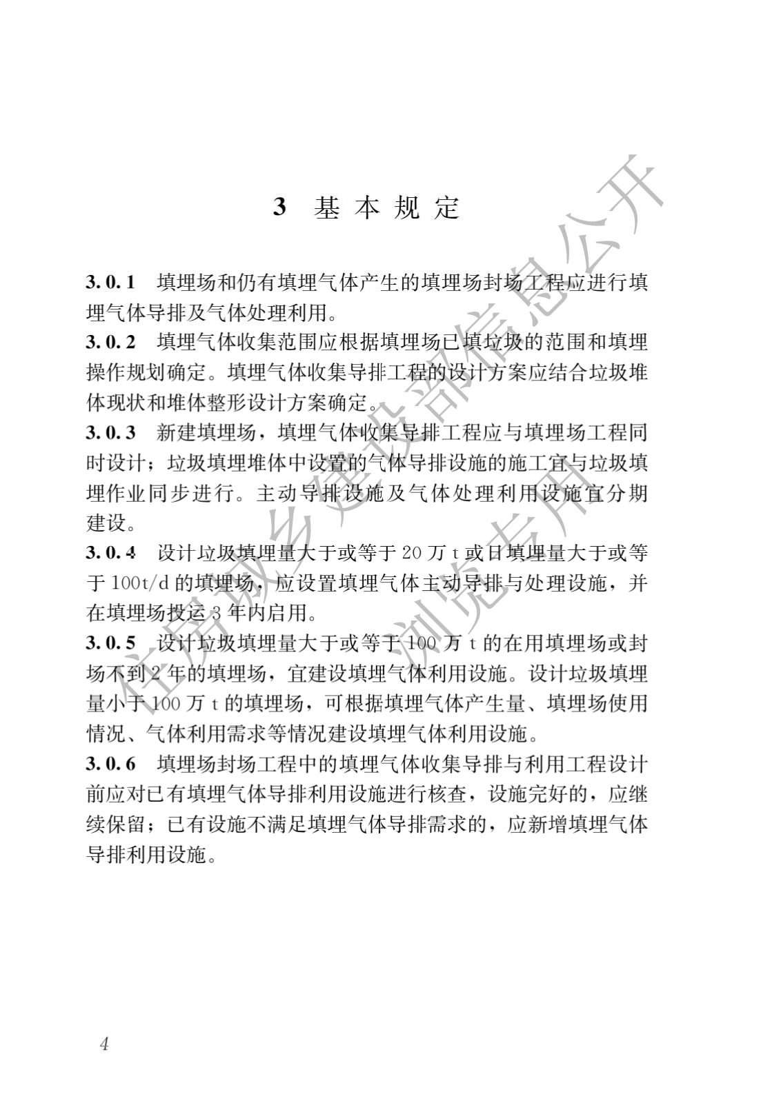
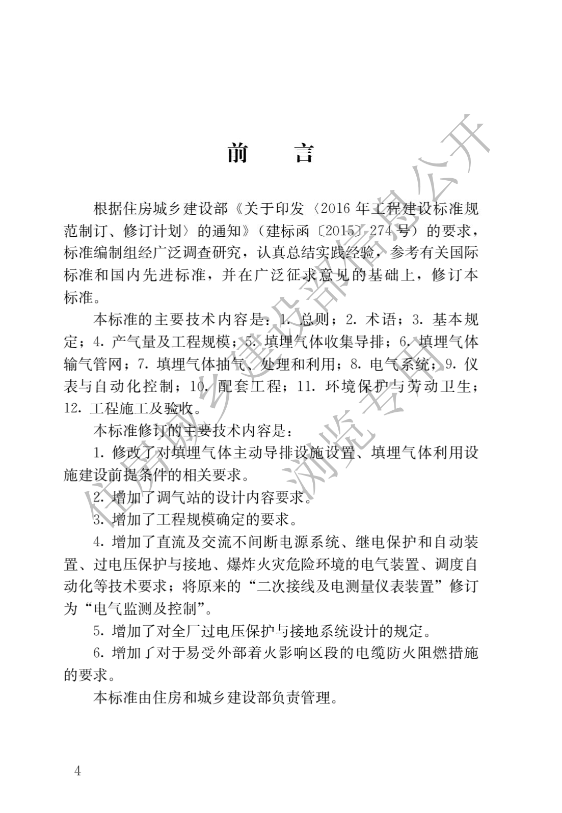
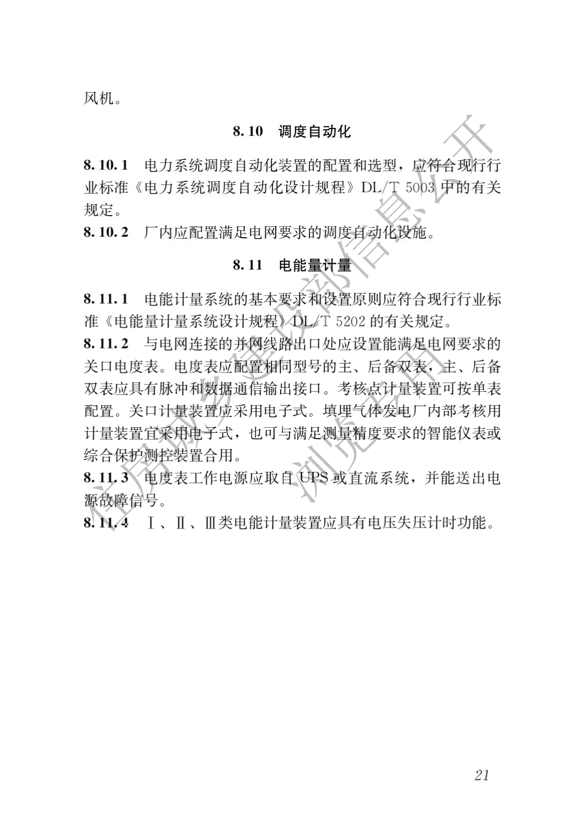
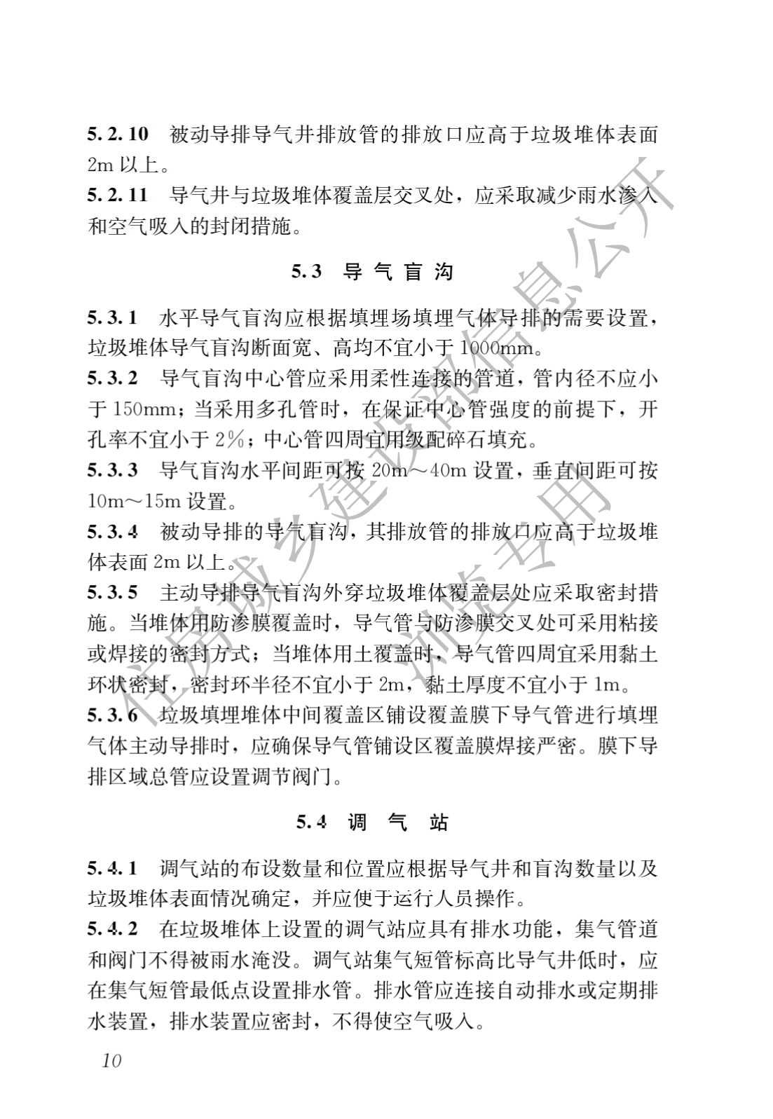
住建部消息,7月11日,住房城乡建设部发布公告,批准《生活垃圾卫生填埋场填埋气体收集处理及利用工程技术标准》为行业标准,编号为 CJJ/T133-2024,自2024年10月1日起实施。原行业标准《生活垃圾填埋场填埋气体收集处理及利用工程技术规范》(CJJ133-2009)同时废止。



附件:《生活垃圾卫生填埋场填埋气体收集处理及利用工程技术标准》.pdf



来源:住房城乡建设部